: DC Motor

01.  EMC개요

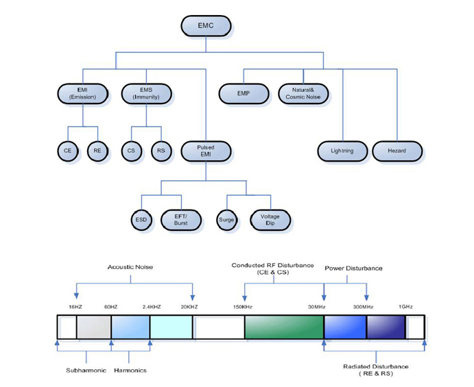
E.M.C (Electromagnetic Compatibility)

전자파적합, 양립성이라 해석되며 '전자파를 주는 측과 받는 측의 양쪽에 적용하여 성능을 확보할 수 있는 기기의 능력'으로 법규상 정의되어 있다. 이 용어는 E.M.S와 E.M.I를 모두 포함하는 포괄적인 용어로서 어떤 기기가 동작 중에 발생되는 전자파를 최소한으로 하여 타기기에 간섭을 최소화 해야 하며(E.M.I), 또한 외부로부터 들어오는 각종의 전자파에 대해서도 충분히 영향을 받지 않고 견딜 수 있는 능을 갖추어야 한다(E.M.S) 는 의미 이고 EMS는 다음과 같이 2가지로 분류 된다.

(1) EMI (Electromagnetic Interfernce)

기기의 동작중에 발생되는 전자기적인 에너지 (전자파)가 방사, 전도의 경로를 통해 다른 기기의 성능에 장해를 주는 것이다.

EMI는 크게 RE와 CE로 나눌 수 있음

CE (Conducted Emission) : 전도 방출
주로 30㎒이하에서 발생
전자파가 신호선 또는 전원선 같은 매질을 통해서 전달되는 전자파 잡음
측정 장소 : Shield room

RE (Radiated Emission) : 방사방출
- 주로 30㎒ 이상에서 발생
- 전자파가 공기중으로 방사되어 전달되는 전자파 잡음
측정 장소 : Open Site, Semi-Anechoic room, Full-Anechoic room
측정 거리 : 3m, 10m 볼륨이라고 불리기도 하는 것으로 라디오의 음량 조절처럼 용이하게 저항값을 바꿀 수 있는 것과, 전자회로 부품의 불균형에 의한 동작상태를 조정하기 위해 사용한다.

(2) EMS (Electromagnetic Susceptibility)

전자파 장해가 존재하는 환경에서 해당 제품이 본 기능을 유지하면서 동작할 수 있는 능력 즉 유입되는 전자파노이즈에 견딜 수 있는 내성.

EMS 는 크게 RS와 CS 등으로 나눌 수 있음

CS (Conducted Susceptibility/Immunity) : 전도내성
외부케이블, power cords, I/O interconnects 등을 통해서 들어오는 전자파 간섭에 견디는 (정상적으로 작동하는) 정도

RS (Radiated Susceptibility/Immunity) : 방사내성
자유공간으로부터 전파되어 들어오는 전자파간섭에 견디는 (정상적으로 작동하는 정도

(3) Pulsed EMI

Pulsed EMI는 크게 4가지로 나눌 수 있음

ESD(Electrostatic Discharge) : 정전기 방전
서로 다른 정전기 전위를 가진 물체가 가까워지거나 접촉했을 때, 갑작스러운 전하의 이동으로 인해 과전류가 흘러서 기기가 오작동을 일으키는 현상. 크기는 다르지만 번개로 인한 낙뇌로 ESD의 일종임

EFT/Burst(Electrical Fast Transient/ Burst) : 전기적 빠른 과도현상

Surge : 서지
전기회로에서 수 15 수초간 지속되는 전압, 전류, 전력의 과도현상.

Voltage Dip : 전압 감소
전자시스템의 한 지점에서 전압의 급격한 감소했다가, 수 사이클에서 수 초간의 짧은 시간 후에 전압이 회복되는 현상.

따라서 전기 전자 기기로부터의 불필요하게 발생되는 전자파 노이즈를 가급적 줄이고 외부, 전자파 환경에 대하여 전자파 감수성을 줄여 기기 자체 전자파 내성을 강화하는 것이 전자파 적합성을 만족시키게 되는 것이다.

과거 무선 통신의 성능을 보호하기 위하여 전기 전자기기로부터 발생되는 전자파 장해를 규제하여 왔으나 산업기술의 발전에 따라 가정, 사무실 산업현장 등에 전기제품 및 통신기기를 많이 사용함에 따라 전자파 환경이 악화되고 이에 따라 제품의 전자파 내성을 강화하는데 많은 노력을 기울여 왔으며 현재 우리나라뿐만 아니라 유럽 공동체에서도 전자파 내성에 대한 규제를 강화하고 있다.

(4) EMP(Electromagnetic Pulse) 전자파 펄스

과도적으로 높은 세기의 전자기장으로 전자파 펄스는 통상적으로 지구 대기권 내 또는 근처 에서의 핵폭발과 관련되나, 번개와 같은 다른 전파원에 의해서도 전자파 펄스가 발생할 수 있음. 한 시스템 전체가 안테나로서 광대역, 대 전력의 영향을 받게 되는 현상을 말한다.